Невідповідність пропускної здатності та кількості смуг руху

Отримав наступне питання:

Добрий день! Підкажіть, будь ласка, щодо виконання роботи.

У мене за розрахунками вийшло по 3 смуги руху в одному напрямку для магістралей. Однак на етапі перевірки умови N_{маг} \geq N_{розр} результати не сходяться.

Чи правильно я розумію, що в такому випадку необхідно збільшити кількість смуг руху?

Також прошу уточнити щодо повздовжнього похилу: якщо три ділянки вулиць сходяться до одного вузла, чи потрібно приймати похил зі знаком «–»?

Дякую!

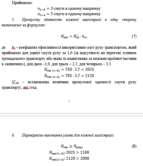
Відповідаю:

  1. Щодо кількості смуг руху.
    Це питання в першу чергу залежить від категорії магістралі, оскільки ДБН встановлюють як мінімальну, так і максимальну кількість смуг.

Якщо для заданої категорії 3 смуги є максимально допустимими, то приймати більшу кількість смуг не можна, незалежно від того, виконується перевірка N_{маг} \geq N_{розр} чи ні. У межах курсового проєкту також не розглядається підвищення категорії магістралі. Тому в такому випадку залишаємо 3. Якщо категорія дозволяє прийняти 4, то це також можна зробити.

Втім, у ваших розрахунках різниця є мінімальною, тому за потреби можна:
• переглянути значення змінних для Nсм в допустимих діапазонах і взяти не середні, а граничні, які дозволять отримати більшу пропускну здатність;
• підібрати інші параметри світлофорного регулювання (зокрема фази - зелений, червоний), щоб збільшити коефіцієнт впливу світлофора і відповідно підвищити пропускну здатність.

Це в свою чергу можливо дозволить вам пройти перевірку на 3 смуги.

  1. Щодо повздовжнього похилу.
    Знак береться залежно від напрямку руху:
    • якщо авто їде вгору (на підйом), то похил очевидно заважає руху, ставимо мінус, це зменшує пропускну здатність;
    • якщо вниз (на спуск), то похил допомагає руху, ставимо плюс, це збільшує пропускну здатність.

Якщо в вузол сходяться кілька вулиць, то для кожної ділянки знак треба визначати окремо - єдиного знака для всіх немає.